Week 8
- Thomas Green
- Feb 28, 2023
- 2 min read
Updated: Mar 11, 2023
2.28.23
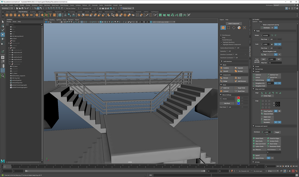
One big piece of feedback from the mentors was that the overall scale of the environment is too big so I am going to go back and scale everything down.
For reference, our metahuman is 6ft. tall. And you can tell from this screenshot just how big everything currently is.

Environment fixes
I spent the entire first half of the week rebuilding the environment based off of feedback from the mentors. I fixed the scale issues and I redid the rails to just have metal bars. I felt like the glass panels I was previously using just weren't looking very good and I didn't want to waste too much time trying to get them to look better when there were more important issues to address.

These are some High Res stills showing how the scale has improved.
I also broke up what I can only describe as a ceiling block into small pieces of geo so it doesn't look too uniform.

Here is the remodeled Hero Wall I made so that the pivot painter wall was cut out so we wouldn't have any issues with that crashing through other geo.

Lighting
After I rebuilt the environment I focused my efforts on getting the lighting resituated. I played around a lot with different IES profiles that I had downloaded from the Epic Marketplace last quarter. I used these mostly on little ceiling accent lights around the columns and places that felt too dark. It's been a bit challenging trying to balance out the lights in this environment. It has felt like it has been a constant back and forth of making it far too bright or far too dark. Also getting the color/temperature light has been more delicate than I expected.
Texturing
I am very grateful for YouTube. I was having loads of issues getting the vertex painting in Unreal to not look tiled and painted over. Everything I tried just looked awkward and distracting to me so a friend of mine gave me a crash course in Substance Painter and gave me some helpful YouTube tutorials as well. I am by no means an expert with it but I feel like the results were far better than what I was getting in Unreal.
There is far more texture breakup than before and it's now all nicely packed into a single Albedo, Roughness, and normal map.

Updated Vis with new textures

















Comments